Passar para o conteúdo principal
Ouvir
Navegação principal
Candidatura a Fundos Europeus
Sobre nós
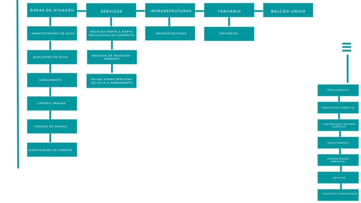
Áreas de atuação
ABASTECIMENTO DE ÁGUA
QUALIDADE DA ÁGUA
SANEAMENTO
RESÍDUOS URBANOS
LIMPEZA URBANA
MANUTENÇÃO DE JARDINS PÚBLICOS
LIMPEZA DE PRAIAS
Serviços
Contratação Setores Especiais
Infraestruturas
Tarifário
Recrutamento
Sensibilização Ambiental
Resíduos Orgânicos
Área Cliente
Noticias
Alertas e Comunicados
Regulamentos
Formulários Comercial
Menu Utilidades
Pesquisar
Pesquisar
Pesquisar
Mapa do Site
Mapa do Site
Previous
Next
Candidatura a Fundos Europeus
Sobre nós
Sobre nós
Política Missão Visão
Sistemas de Gestão e Certificação
Informação financeira
Áreas de atuação
ABASTECIMENTO DE ÁGUA
QUALIDADE DA ÁGUA
SANEAMENTO
RESÍDUOS URBANOS
LIMPEZA URBANA
MANUTENÇÃO DE JARDINS PÚBLICOS
LIMPEZA DE PRAIAS
Serviços
Contratação Setores Especiais
Infraestruturas
Tarifário
Recrutamento
Sensibilização Ambiental
Resíduos Orgânicos
Área Cliente
Noticias
Alertas e Comunicados
Regulamentos
Formulários Comercial